본문 바로가기
디자인/UXUI디자인

UIUX디자이너를 위한 플로우차트 작성 규칙 5개

by 공디. 2021. 4. 30.

ⓒ DHTMLX Blog

 

 

플로우차트는 사용자에게 앱을 어떻게 이용할지 동선을 알려주는 순서도이다. 또한 소프트웨어 개발 시 자료나 정보의 흐름을 파악하는데 사용한다.

 

플로우차트는 문제를 해결하기 위한 절차나 방법인 알고리즘에서 착안한 것이다. 알고리즘은 [데이터의 입력, 연산, 출력]를 시각화한 구조도로도 표현할 수 있다. 이 때 국제적으로 표준화된 규칙을 따라야 한다.

 

 

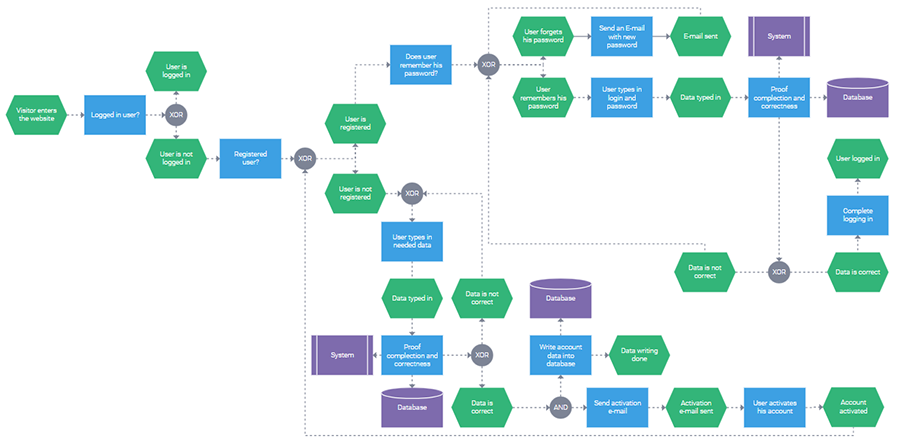
출처 : 모바일 UI/UX 디자인 실무 (이영주 지음, 한빛미디어)

 

그런데 도형이 너무 많아서 외우기 어렵고 이해가 부족해서 잘못된 플로우차트를 그리는 실수를 범하기도 한다. 그러나 필수 도형은 몇 개로 압축되며 데이터의 세부 흐름까지는 다루지는 않는 UX 설계에서는 필수 도형만으로도 훌륭한 플로우차트를 그릴 수 있다.

 

필수적인 5가지 도형을 소개한다.

 

 

 

0. 들어가기에 앞서 - 화살표와 진행 방향

당연한 것이지만 진행 방향 화살표는 반드시 표시해야 한다.

 

기본적으로 플로우차트는 상 → 하, 좌 → 우로 움직인다. 그러나 YES or NO 분기에 따라 하 → 상으로 역행하는 부분이 생길 수 있다. 또한 동일 프로세스를 2회 이상 거쳐 자료가 재가공되는 경우나 차트가 상하로 길어질 경우에는 반시계방향으로 그리기도 한다.

 

 

 

1. 시작과 종료 (Terminator)

 

 

좌우가 둥근 사각형은 시작과 끝을 알린다. 진행 과정에는 쓰이지 않기 때문에 플로우차트 당 2번만 등장한다.

 

 

<시작종료 예시>

 

 

 

2. 진행중 (Process)

 

 

직사각형은 진행 과정의 일반적인 상태를 나타낸다. 플로우차트에서 가장 빈번하게 사용된다. 사실상 플로우차트는 화살표와 이 직사각형이 90%를 담당한다.

 

<진행 예시>

 

 

 

3. 데이터 입력과 출력 (Data)

 

 

데이터의 입력과 출력은 좌우가 사선으로 기울어진 사각형을 사용한다. 그러나 2번의 직사각형을 쓰기도 한다. 사용자의 동선을 위주로 그리는 UX설계에서는 많이 사용하지 않을 수도 있다.

 

<입출력 예시>

 

 

 

4. 문서형태 출력 (Document)

 

 

사각형 밑부분이 찢어진 것 같은 이 모양은 연산을 마친 데이터가 문서 형태로 출력/전송 되는 것을 말한다. 데이터의 최종 결과값, 생성 문서 등으로 이해할 수 있다. 따라서 해당 진행은 여기서 종료되고 뒤에 다른 진행이 추가될 수 없다.

 

<문서 출력 예시>

 

 

 

5. 결정 (Decision)

마름모는 데이터의 유효성을 체크해서 특정 조건에 부합하는가 부합하지 않는가를 판단해서 흐름을 분기한다. 분기는 YES, NO 단 두 가지이다. 예를들어 로그인 시 아이디나 비밀번호의 유효성을 체크하는 경우에 쓰일 수 있다.

 

<판단 예시>

 

 

 

| 최종 정리

 

이렇게 5가지만 알고 있어도 훌륭한 플로우차트를 그릴 수 있다. 또한 기존에 작성된 플로우차트도 직관적으로 파악할 수 있을 것이다.